
By
Узнаем ТВ: новости и популярные передачи На кончике объектива thagalegov.ru

By
Охах Shtampik.com

By
Абсурдні та смішні новини життя "запорєбрика" завдовжки у тиждень - DSnews.ua

By
Live TV Wallpapers (74+ images)

By
شاهد مسلسل رشاش للشر اسم الحلقة 2 الثانية وكالة شمس نيوز الإخبارية - Shms News آ

By
Listen to Wargasm’s tearing new single 'Fukstar'

By
Live A Live/Nintendo Switch/eShop Download

By
Mararat Al Hob

By
Алина Плугару - Name-scan.ru

By
Alizee Jacotey (332 wallpapers) " Page 3 " Смотри Красивые Обои, Wallpapers, Кра

By
Mylene.Net - Le site référence sur Mylène Farmer

By
Steam Community :: Guide :: How To Get The Golden Scythe

By
Общественный транспорт Екатеринбурга 2024: цена билета, схема метро, автобусы, т

By
Файл:Auto Racing Green.svg - Вікіпедыя

By
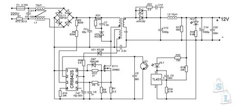
Ремонт блока питания на 24 вольта из Китая для паяльной станции. - DRIVE2

By

By

By

By

By
alooy livealooy Wargasmalooy havealooy returnedalooy withalooy thealooy secondalooy previewalooy ofalooy theiralooy upcomingalooy debutalooy full-...alooy Livealooy Aalooy LiveNintendoalooy SwitcheShopalooy Download.